| 单细胞测序
科研服务
BD Rhapsody 单细胞平台
技术原理
BD Rhapsody单细胞分析系统基于微孔技术和多重条码标记,对高通量单细胞进行多组学信息的捕获,由此捕获的信息可进一步生成各种类型的二代测序(NGS)文库,之后对文库进行测序和数据分析。一直以来,BD Rhapsody因为其温和的细胞捕获原理,能够高效的捕获各种类型的细胞,包括在其他平台容易丢失的粒细胞、肝实质细胞等。
工作流程
产品优势

捕获细胞上限高:不同细胞类型和细胞大小捕获效率稳定,特定细胞类型捕获效率高达80%,远高于市场上目前所有大通量单细胞转录组测序技术,同样价格捕获更多细胞,单个细胞价格低。

对脆弱细胞更友好:该平台基于自然物理沉降和物理微孔隔离实现单细胞的捕获,捕获过程对于细胞造成损伤小。

捕获效率高,单个细胞价格低:在保证双细胞率的情况下,单张微孔板上可以捕获100-40000个细胞具有更高的细胞通量。

高质量:该平台具有Rhspsody Scanner可视化系统,保证实验质量,减少实验损失。

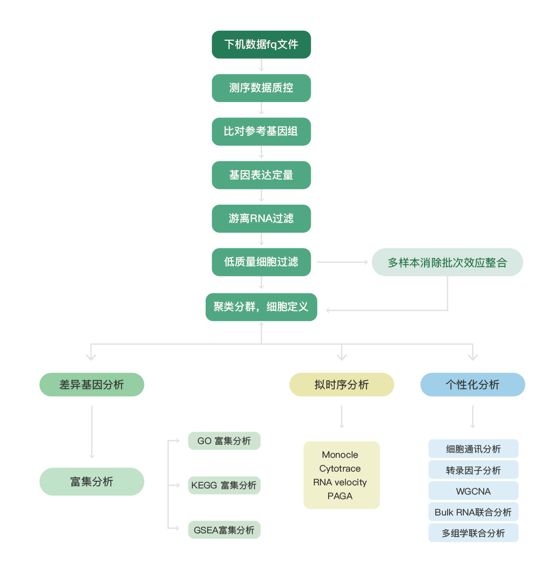
分析内容
送样建议
组织类型 样本量 运输条件
新鲜组织样本 ≥100mg 2-8℃
冷冻组织 ≥200mg 干冰
血液样本(EDTA) ≥5ml 2-8℃
PBMC样本 细胞数≥5×105 干冰
培养细胞 细胞数≥1×106 常温
组织类型 样本量 运输条件

注:单细胞/单细胞核悬液样本质控要求:细胞/细胞核大小,推荐直径小于40μm;细胞活性大于80%,结团率小于5%,杂质率小于5%;建议活细胞总数 >105;推荐细胞浓度700-1500 cells/ul之间。