| 表观组学
科研服务
全基因组甲基化WGBS
产品介绍

全基因组甲基化测序(WGBS,Whole-genome bisulfite sequencing)是一种被广泛研究的表观遗传修饰方式,结合了亚硫酸氢盐转化方法与新一代高通量测序技术,与组蛋白修饰等方式一起,可在单碱基分辨率水平上检测全基因组DNA甲基化状态,在调控基因表达和染色质构象等方面发挥了重要作用。

用重亚硫酸盐(Bisulfite)处理,将基因组中未发生甲基化的C碱基转换成U,通过接头序列介导的PCR技术将U转变为T,与原本具有甲基化修饰的C碱基区分开来,再结合高通量测序技术与参考序列比对,进而判断CpG/CHG/CHH 位点是否发生甲基化。

项目流程
组织、血液、积液  →  基因组DNA提取  →  文库构建  →  亚硝酸盐处理  →  上级测序  →  数据分析
技术优势

(1)单碱基分辨率:可以精确到单碱基分辨率,精确分析每一个C碱基的甲基化状态;

(2)全基因组覆盖:最大限度地获取完整的全基因组甲基化信息,精确绘制甲基化图谱;

(3)适用范围广:适合所有有参物种,适合各种类型样本;

应用方向

队列研究、疾病分子分型的甲基化Biomarker筛选

要求全基因组扫描,不错过关键位点

动植物遗传育种、进化发育等甲基化研究

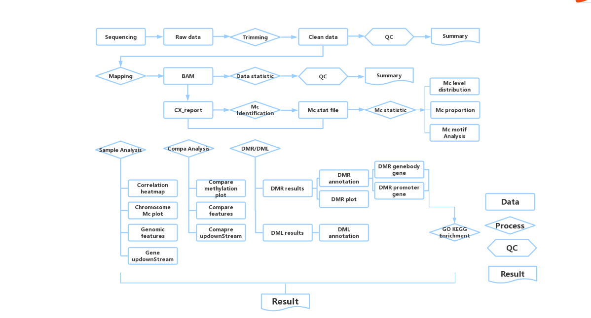
分析内容